全体教职工:
2020年7月16日起,北京市正式启动积分落户申报工作,根据《北京市积分落户管理办法》(京政办发〔2020〕9号)、《北京市积分落户操作管理细则》(京人社开发发〔2020〕8号)、《关于开展2020年北京市积分落户申报工作的通知》(京人社发〔2020〕11号),现将学校2020年度积分落户申报工作有关事宜通知如下:
一、人员范围及资格条件
我校符合《北京市积分落户管理办法》《北京市积分落户操作管理细则》等相关规定的在京外地户籍人员,符合以下四项具体条件的,可以申报北京市积分落户:
1.持有本市居住证
应为北京市公安局核发的《北京市居住证》,在积分落户申报工作启动的上一年度12月31日前申领。
2.不超过法定退休年龄
截至积分落户申请工作启动的上一年度12月31日,一般应为男60周岁(不含)以下,女工人50周岁(不含)以下,女干部(管理岗人员)55周岁(不含)以下,且用人单位正常连续为其缴纳社会保险费。如遇到国家退休政策调整,按新政策执行。
3.在京连续缴纳社会保险7年及以上
截至积分落户申报工作启动的上一年度12月31日,申请人应在京连续缴纳社会保险满7年(补缴记录累计不超过5个月),养老、医疗、失业、工伤、生育各项险种的缴费应符合北京市社会保险相关规定,实际缴费记录应在积分落户申报工作启动的上一年度12月31日前形成,且缴费状态正常。
4.无刑事犯罪记录
刑事犯罪记录以人民法院生效的法律文书或户籍地公安机关出具的证明为核实依据。
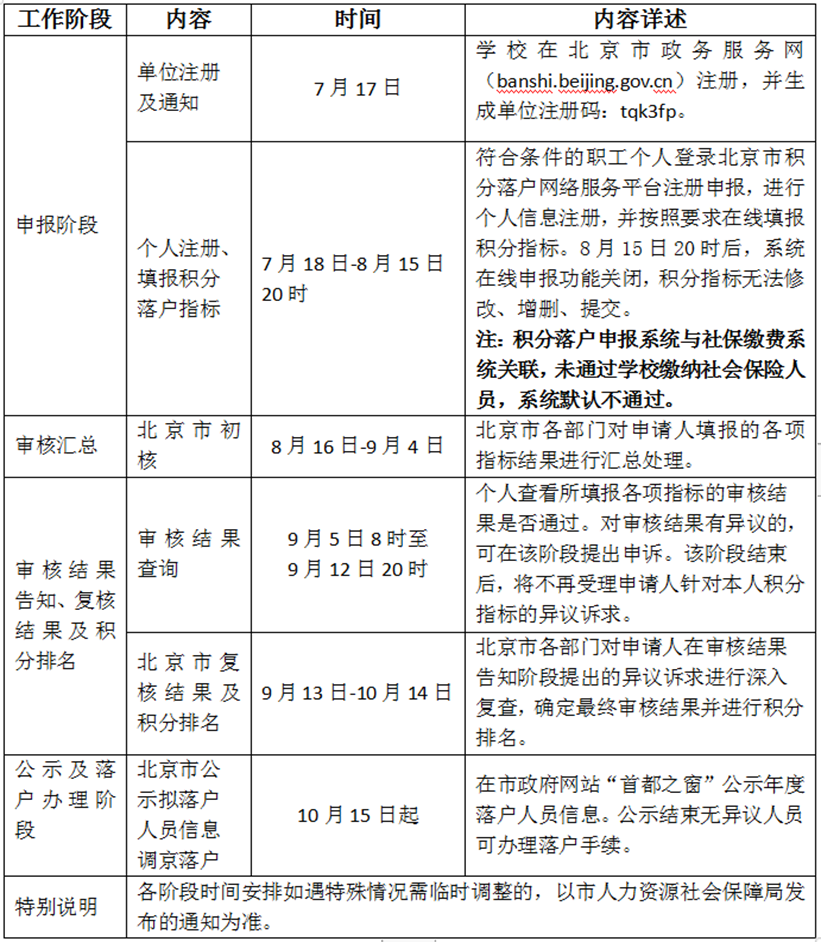
二、工作流程及办理时间

三、其他注意事项及说明
1.申请人要如实申报材料,弄虚作假者取消在我校积分落户申请资格;如通过积分落户已取得北京市常住户口的,学校将配合相关部门予以注销。
2.取得当年积分落户资格人员,学校配合办理落户手续,如因为无在京确定落户地址等原因暂时无法办理落户的,按北京市相关规定予以保留资格。
3.由于办理积分落户时间较长,为便于工作开展,有申报意向的教职工请及时关注学校通知及“法大人事处积分落户工作群”。
联系人:彭老师;联系电话:58909116。

(微信工作群二维码)
人事处
2020年7月17日